窗体顶端
窗体底端
窗体顶端
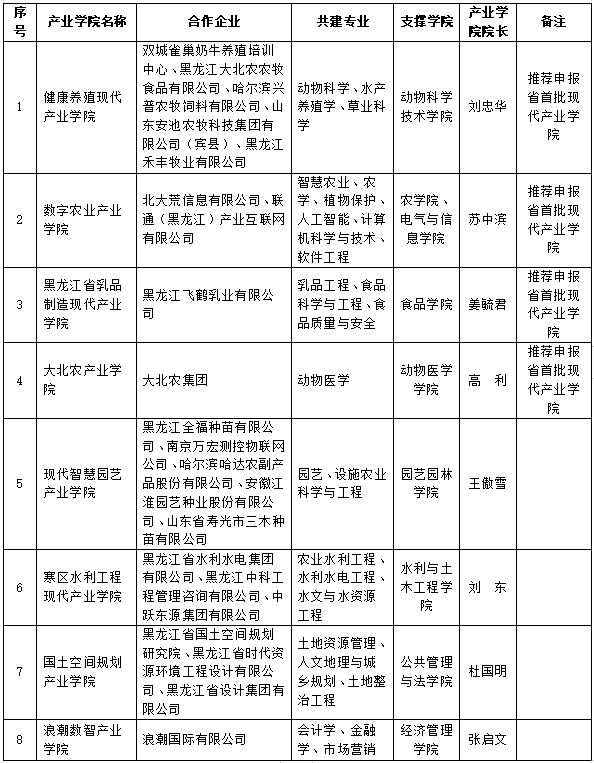
根据《教育部办公厅工业和信息化部办公厅关于印发〈现代产业学院建设指南(试行)〉的通知》(教高厅函〔2020〕16号),以及黑龙江省教育厅下发的《关于开展首批现代产业学院遴选工作的通知》,经学院初审推荐、教务处复审、专家评审等环节,拟确定以下8个产业学院为校级现代产业学院,其中4个产业学院拟推荐申报黑龙江省首批现代产业学院。
东北农业大学现代产业学院名单

现将遴选结果公示,公示期为2022年1月10日-12日。如有异议,请与纪委办公室或教务处联系。
纪委办公室电话:55191433
教务处电话:55191145,55190355
特此公示。
教务处
2022年1月10日